Kubernetes Deployment (Helm)¶
Deploy OpsDeck on Kubernetes using the included Helm chart, with support for internal or external PostgreSQL, persistent storage, and Ingress.
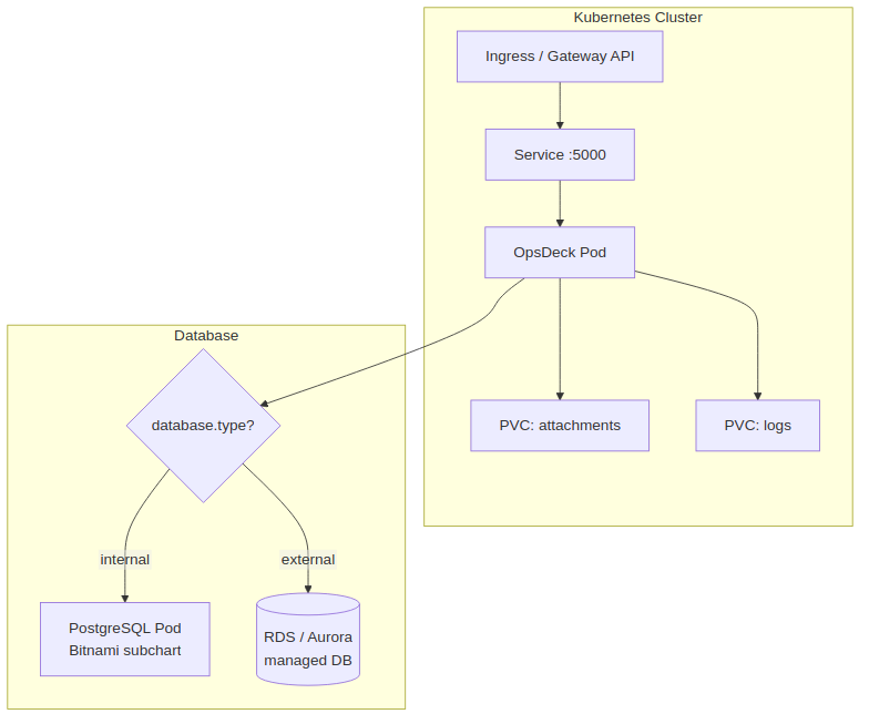
Architecture¶

Prerequisites¶
- Kubernetes cluster v1.19+
- Helm 3.0+
kubectlconfigured for your cluster
Chart structure¶
helm/
├── Chart.yaml # Chart metadata and PostgreSQL subchart dependency
├── Chart.lock
├── values.yaml # Default configuration
├── charts/ # Bundled PostgreSQL subchart
└── templates/
├── deployment.yaml
├── service.yaml
├── ingress.yaml
└── pvc.yaml
Installation¶
1. Create namespace and secrets¶
kubectl create namespace opsdeck
kubectl create secret generic opsdeck-secrets \
--from-literal=secret-key='$(openssl rand -hex 32)' \
--from-literal=admin-email='admin@yourcompany.com' \
--from-literal=admin-password='SecurePassword123!' \
-n opsdeck
2. Configure values¶
The key decision is database mode — internal (deploys a PostgreSQL pod) or external (uses an existing database like RDS/Aurora):
The Bitnami PostgreSQL subchart is disabled by default. To deploy an in-cluster database, enable it explicitly:
# values.yaml
database:
type: internal
postgresql:
enabled: true # Must be set to true — disabled by default
auth:
username: opsdeck
password: opsdeck_password
database: opsdeck_db
primary:
persistence:
enabled: true
size: 1Gi
Warning
Internal PostgreSQL is not designed for multi-replica deployments. Use external PostgreSQL for high availability.
3. Configure persistent storage¶
persistence:
logs:
enabled: true
size: 500Mi
storageClass: "" # Uses cluster default
existingClaim: "" # Or reference an existing PVC
attachments:
enabled: true
size: 5Gi
storageClass: ""
existingClaim: ""
4. Install¶
5. Verify¶
Ingress¶
Enable and configure Ingress in values.yaml:
ingress:
enabled: true
className: nginx
annotations:
cert-manager.io/cluster-issuer: letsencrypt-prod
hosts:
- host: opsdeck.yourcompany.com
paths:
- path: /
pathType: Prefix
tls:
- secretName: opsdeck-tls
hosts:
- opsdeck.yourcompany.com
ArgoCD deployment¶
For GitOps workflows, create an ArgoCD Application manifest:
apiVersion: argoproj.io/v1alpha1
kind: Application
metadata:
name: opsdeck
namespace: argocd
spec:
project: default
source:
repoURL: 'https://github.com/pixelotes/opsdeck.git'
targetRevision: HEAD
path: helm/
helm:
valueFiles:
- values.yaml
destination:
server: 'https://kubernetes.default.svc'
namespace: opsdeck
syncPolicy:
automated:
prune: true
selfHeal: true
syncOptions:
- CreateNamespace=true
Gateway API¶
As an alternative to Ingress, OpsDeck supports the Kubernetes Gateway API:
gatewayApi:
enabled: true
gatewayName: "my-gateway"
namespace: "default"
hostname: "opsdeck.example.com"
This creates an HTTPRoute resource pointing to the OpsDeck service. Ensure your cluster has a Gateway API implementation installed (e.g., Envoy Gateway, Istio, Cilium).
Logging sidecar¶
The chart supports a Filebeat sidecar for shipping logs to Elasticsearch:
loggingSidecar:
enabled: true
image:
repository: docker.elastic.co/beats/filebeat
tag: 8.5.1
elasticsearch:
host: "elasticsearch"
port: 9200
protocol: "http"
username: "elastic"
password: "changeme"
When enabled, Filebeat runs alongside the OpsDeck container and forwards application logs in ECS format.
Scaling¶
OpsDeck can run multiple replicas behind the Kubernetes Service load balancer:

Requirements for multi-replica:
- External PostgreSQL — internal PostgreSQL is a single pod and not designed for HA.
- Shared storage for attachments — use a ReadWriteMany PVC (EFS) or S3-compatible storage so all replicas access the same files.
- Identical
SECRET_KEYacross all replicas (from the shared Kubernetes Secret).
values.yaml reference¶
| Key | Default | Description |
|---|---|---|
image.repository |
pixelotes/opsdeck |
Container image |
image.tag |
latest |
Image tag |
image.pullPolicy |
IfNotPresent |
Pull policy |
service.type |
ClusterIP |
Service type |
service.port |
5000 |
Service port |
database.type |
internal |
internal or external |
postgresql.enabled |
false |
Enable internal PostgreSQL pod (must set true for internal mode) |
postgresql.auth.username |
opsdeck |
Internal DB username |
postgresql.auth.password |
opsdeck_password |
Internal DB password |
postgresql.auth.database |
opsdeck_db |
Internal DB name |
persistence.logs.enabled |
true |
Enable log persistence |
persistence.logs.size |
500Mi |
Log volume size |
persistence.attachments.enabled |
true |
Enable attachment persistence |
persistence.attachments.size |
5Gi |
Attachment volume size |
ingress.enabled |
false |
Enable Ingress resource |
gatewayApi.enabled |
false |
Enable Gateway API HTTPRoute |
loggingSidecar.enabled |
false |
Enable Filebeat logging sidecar |
existingSecret |
"" |
Name of an existing Secret for env vars (Sealed Secrets, external-secrets) |