Deployment Guide¶
This section covers how to install, configure, and operate OpsDeck in production environments.
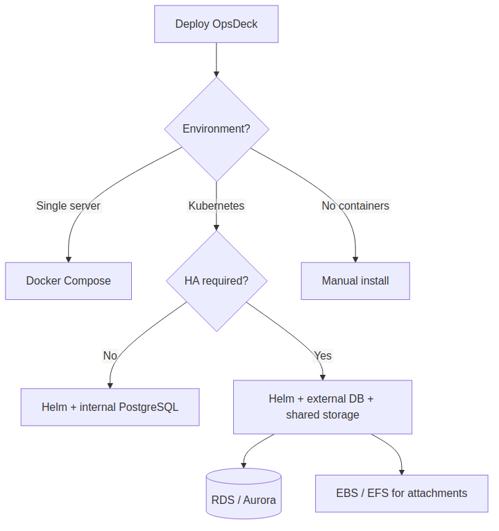
Deployment options¶

| Method | Best for | Complexity |
|---|---|---|
| Local Python (venv) | Development, testing | Minimal |
| Docker Compose | Small teams, single-server deployments | Low |
| Kubernetes (Helm) | Scalable, multi-node, cloud-native environments | Medium |
| Kubernetes (ArgoCD) | GitOps-driven environments | Medium |
| Manual | Air-gapped environments, custom setups | High |
Quick path¶
- Start with Quick Start for a local dev instance
- Review Environment Variables for configuration
- Pick your deployment method above
- Set up Backup & Restore
- Review Security Hardening before going live
Requirements¶
- Python 3.11+ (Docker image ships with 3.13)
- PostgreSQL 15+ (16 recommended)
- Storage for attachments (local filesystem or S3-compatible)
High availability¶
OpsDeck supports multi-replica deployments when using:
- External database (RDS, Aurora, or any managed PostgreSQL) instead of the internal PostgreSQL pod.
- Shared storage (EBS, EFS, or S3-compatible) for attachments, so all replicas access the same files.
- Identical
SECRET_KEYacross all replicas (from a shared Kubernetes Secret or environment).
See the Kubernetes scaling section for details.